北京翰汇律师事务所 北京翰汇律师事务所

经典案例

胜诉 | 合同条款暗藏玄机 开发商拒付逾期办证违约金 律师如何破解"双重标准"陷阱?

发布时间:2026-04-01点击次数:

 高某夫妇购买商铺后,开发商迟迟未办理产权证,商铺出租计划搁置,租金损失严重。当业主索要逾期办证违约金时,开发商竟以合同"暗藏玄机"的双重标准条款为由拒绝,还声称超过诉讼时效。北京翰汇律师事务所陈华律师代理后,精准识别格式合同陷阱,成功破解开发商的"双重标准",法院全额支持业主的违约金诉求。


案情回溯:商铺办证遥遥无期,合同暗藏双重标准

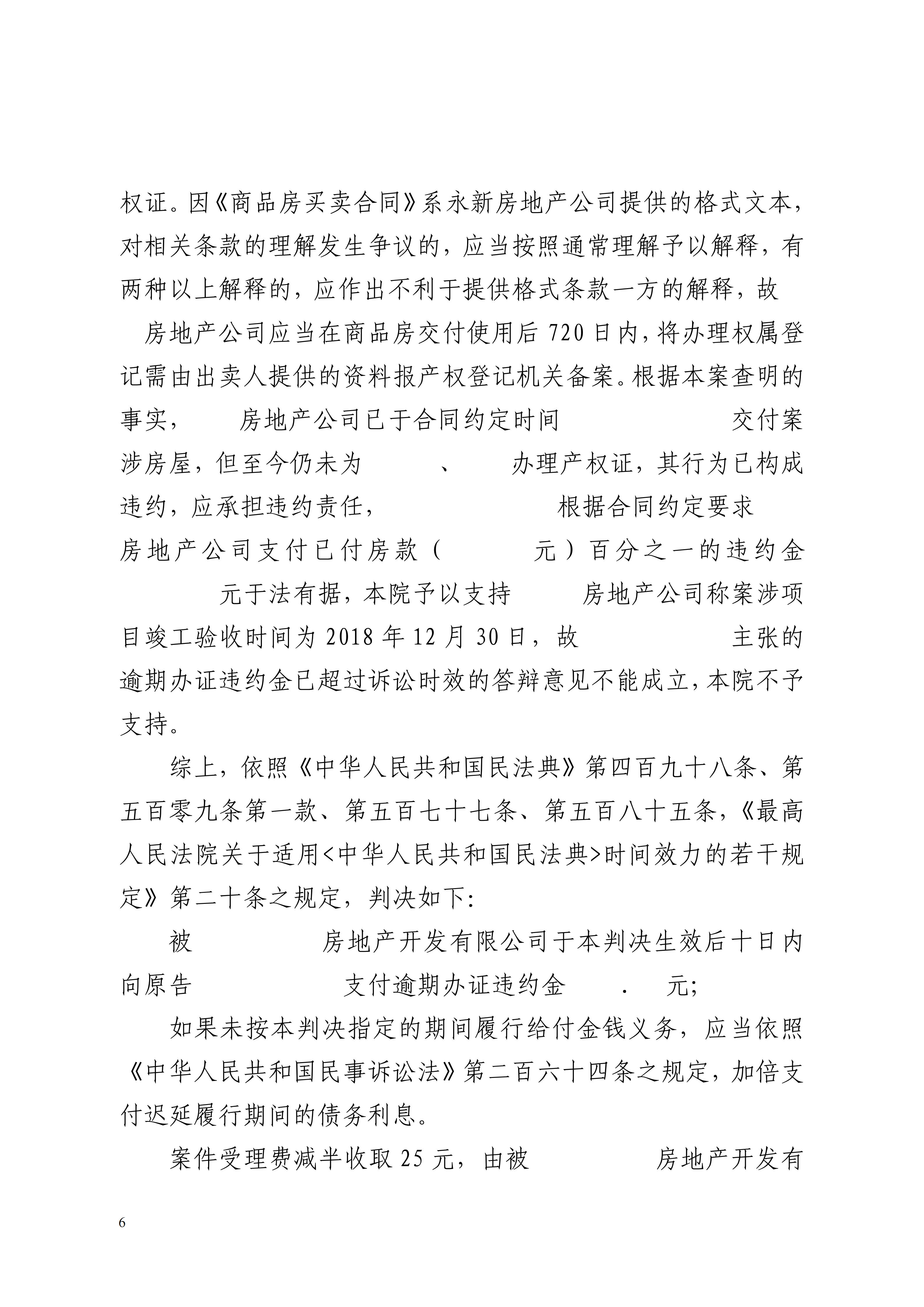
2019年,高某夫妇满怀期待,与某房地产开发公司签订了《商品房买卖合同》,购买了位于甘肃某市某广场项目的商铺,计划将商铺出租获取收益,实现家庭资产增值。然而,合同中关于办证的约定却暗藏玄机。一方面,合同明确约定"出卖人应在商品房交付后720日内备齐办证资料";另一方面,违约责任条款中却注明"建设项目全面验收备案后720日内办好产权证"。交房时间约定为签约当日,同时要求房屋需取得竣工验收备案证明。这一"双重标准"的约定让高某夫妇始料未及。项目建成后因未办理规划验收,始终不具备办证条件。高某夫妇不仅无法拿到房产证,连商铺出租计划也彻底搁置,未能按时收取租金,损失惨重。多次与开发商协商无果后,高某夫妇委托北京翰汇律师事务所陈华律师维权。

高某夫妇认为,根据合同约定,开发商应在商品房交付后720日内备齐办证资料,开发商未按约定办证构成违约,应支付违约金。但开发商却坚称,根据合同条款,办证期限应为"建设项目全面验收备案合格后720日内",而项目至今未通过全面验收备案,因此办证期限尚未届至,根本不存在逾期办证的问题,更无需支付违约金。开发商还声称,即使计算逾期时间,业主的主张也已超过诉讼时效。


律师介绍:

陈华律师

从事多年法律工作,具备扎实的法学知识,实际应用能力强。性格沉稳,做事认真。为多家大型企业提供过法律服务,擅长民商诉讼、劳动争议、知识产权、企业征收、环保关停、商品房买卖行政纠纷等多种类型案件。


律师介入与证据准备:识别格式合同陷阱,精准制定代理策略

陈华律师接手案件后,对合同条款进行了深入分析,发现了开发商设置的双重标准陷阱。

案件难点分析:

1. 合同条款理解分歧:同一合同中出现了两个不同的办证期限约定——"商品房交付后720日内"和"建设项目全面验收备案合格后720日内",如何理解这两个条款的关系成为案件关键。

2. 开发商推卸责任:开发商声称项目未通过全面验收备案,因此办证期限尚未届至,试图用"未达条件"来掩盖自己的违约行为。

3. 商铺收益损失:由于无法办理房产证,业主无法将商铺出租,租金损失巨大,但能否将此作为损失主张存在不确定性。

律师制定的策略:

针对这些难点,陈律师制定了精准的代理策略:

第一步,识别格式合同陷阱。该《商品房买卖合同》系开发商提供的格式文本,合同中出现了两个相互矛盾的办证期限约定,这是典型的格式合同陷阱。开发商故意设置双重标准,的是混淆视听,拖延办证时间。

第二步,运用不利解释原则。根据《民法典》第四百九十八条规定,对格式条款的理解发生争议的,应当按照通常理解予以解释;有两种以上解释的,应当作出不利于提供格式条款一方的解释。本案中,两个条款存在矛盾,作为格式合同提供方的开发商,应当承担不利后果。

第三步,强调合同违约事实。开发商已经向业主交付了房屋,但至今未办理产权证,这已经构成违约,应当承担违约责任。无论项目是否通过全面验收备案,都不能免除开发商的违约责任。


庭审焦点与应对策略:

焦点一:办证期限如何认定

我方意见:合同存在两处矛盾约定,分别为“商品房交付后720日内”“建设项目全面验收备案合格后720日内”。案涉合同是开发商提供的格式文本,条款产生争议应作出不利于开发商的解释,应以房屋交付后720日作为办证期限。

开发商抗辩:项目未完成全面验收备案,办证期限未届满,不存在逾期办证情形。

律师策略:明确房屋交付与竣工验收备案并非同一概念,二者存在时间差,开发商利用格式条款设置双重标准,应承担不利解释后果。

法院认定:支持我方观点,格式条款有两种以上解释的,应不利于提供方,开发商需在房屋交付后720日内完成产权登记备案资料报送。

焦点二:是否超过诉讼时效

我方意见:合同约定交房时间为2019年12月11日,诉讼时效从交房后720日起算,业主主张未超时效。开发商主张的竣工验收时间早于合同签订及交房时间,违背常理。

开发商抗辩:以2018年12月30日为竣工验收时间,认为业主主张已超诉讼时效。

律师策略:指出开发商主张的竣工验收时间早于合同签订与实际交房时间,缺乏事实依据,办证期限应从实际交房之日起算。

法院认定:不支持开发商的时效抗辩意见,采纳我方主张。

焦点三:是否构成违约及责任承担

我方意见:开发商已交付房屋,但长期未办理产权证,已构成违约,应按合同约定承担违约责任。

开发商抗辩:项目未通过全面验收备案,不满足办证条件,无需承担违约责任。

律师策略:合同约定的违约责任无“全面验收备案”前提,因开发商原因导致业主无法按期取得权属证明,即应承担违约责。

法院认定:支持我方观点,开发商未按期办理产权证构成违约,应依法承担违约责任。


办案结果:

法院经审理,全面采纳了陈华律师的代理意见,依法作出判决,判令被告房地产开发公司于限期内向原告高某夫妇支付逾期办证违约金,若未按判决指定期间履行给付金钱义务,应当加倍支付迟延履行期间的债务利息。该判决成功破解了开发商设置的双重标准陷阱,理应承担违约责任,高某夫妇的合法权益得到法律的有力保护,违约金诉求亦获得全额支持。


律师寄语:

购买商铺是许多人实现资产增值、获取租金收益的重要方式。然而,由于开发商在合同中设置种种陷阱,加上项目验收、办证等环节的复杂性,购房人常常面临办证遥遥无期的困境。这个案件给我们带来了重要启示:

一是警惕格式合同陷阱,开发商提供的合同易存在条款矛盾、双重标准问题,签约需仔细审核交房、办证、违约等关键条款。二是明确办证期限起算点,避免“交付后”“验收备案后” 等模糊约定引发争议。三是及时主张权利,逾期办证需留意三年诉讼时效,通过发函、诉讼等方式维权。四是妥善留存合同、付款凭证、交房通知等证据,记录并保存与开发商的沟通记录。五是专业律师是维权关键,可精准识别合同陷阱,运用法律原则破解困局。

当您在购房过程中遇到开发商逾期办证、合同条款设置陷阱等问题时,不要慌张,也不要轻易放弃。法律为我们提供了维权的途径,专业的律师团队能够为您提供有力的支持。如您有类似法律问题,欢迎咨询北京翰汇律师事务所,我们将以专业、严谨的态度,为您争取最大权益。

01.png

02.png

03.png

04.png